Docket #: S11-417
Manipulating mechanical forces to regulate inflammation and control scar formation
Stanford researchers have invented a novel concept to prevent or minimize scar formation during injury by controlling the mechanical environment through molecular targeting of mechanotransduction sensors including focal adhesion kinase (FAK).
This new method proposes that mechanical forces initiate and sustain a pro-inflammatory environment after injury through fibroblast-associated pathways. Specific mechanotransduction targets relay these signals to promote scar formation and can be blocked with molecular agents to prevent fibrosis. This paradigm has the potential to establish an entirely new class of clinical devices and therapies to treat scarring.
Stage of Research:
- Completed Large Animal and Phase I clinical trial. Results indicate that mechanical manipulation of the wound environment with a dynamic stress-shielding polymer device can significantly reduce scar formation. See publication link below.
- Ongoing basic science research using mouse and fibroblast models of scarring in the Gurtner laboratory.
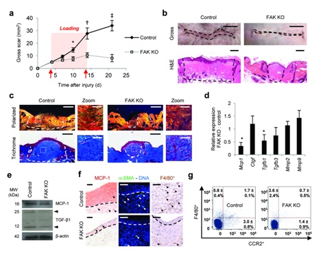
Figure:

HTS model: a) Surface scar formation. n = 6. (b) Images of scars at 10 d after injury. Scale bars, top, 0.5 cm; bottom, 200 ?m. (c) Polarized light and trichrome-stained images. n = 6. Scale bars, 200 ?m; zoom scale bars, 50 ?m. (d) Quantitative RT-PCR (qRT-PCR) analysis of wound cytokines. n = 9. (e) Scar cytokine densitometry. Arrowheads point to the monomer and dimer forms of Tgf-?1. n = 3. (f) Immunolocalization of MCP-1, ?-SMA+ cells and F4/80+ macrophages. Scale bars, left column, 20 ?m; middle and right columns, 50 ?m. n = 6. (g) F4/80+ and CCR2+ flow cytometry. Quadrant values represent the percentage of total scar cells. n = 4. Values are means ± s.e.m. *P 0.05, †P 0.01, ‡P 0.001. The dashed lines outline the scar.
Applications
- Wound healing
- Scar prevention
- Scar treatment
Advantages
- Improves upon current technology which uses broad, non-specific approaches
- This paradigm uses mechanical forces to manipulate inflammation following injury
Publications
- Gurtner GC, Dauskardt RH, Wong VW, Bhatt KA, Wu K, Vial IN, Padois K, Korman JM, Longaker MT. “Improving cutaneous scar formation by controlling the mechanical environment: large animal and phase I studies.”Ann Surg. 2011; 254 (2): 217-25.
- Wong VW,Rustad KC, Akaishi S, Sorkin M, Glotzbach JP, Januszyk M, Nelson ER, Levi K, Paterno J, Vial IN, Kuang AA, Longaker M, Gurtner GC, "Focal adhesion kinase links mechanical force to skin fibrosis via inflammatory signaling" Nature Medicine 18,148-152 (2011)
Patents
- Published Application: 20130165463
- Issued: 9,655,967 (USA)
Similar Technologies
-
Drug-imprinted hydrogel for controlled-release wound healing therapy with FAK inhibitors S14-447Drug-imprinted hydrogel for controlled-release wound healing therapy with FAK inhibitors
-
Use of Verteporfin for Prevention of Skin Scarring S19-318Use of Verteporfin for Prevention of Skin Scarring
-
Manipulating the SLIT2-ROBO2-EID1-EP300 pathway to overcome fibrosis S23-520Manipulating the SLIT2-ROBO2-EID1-EP300 pathway to overcome fibrosis