Docket #: S23-436
Using symbolic computing to accelerate model discovery for multiscale systems
Stanford scientists have created software, referred to as Symbolica, for automating model development for multiscale systems that can accelerate the generation of multi-physical models by 10^5 times what can be completed by hand. Symbolica has the potential to democratize powerful model development strategies in a similar manner to how computational physics software offer communal access to the rapid deployment of numerical methods.
While multiscale models significantly increase computational efficiency (i.e., reduce simulation times from days or weeks to minutes or hours) and accurately model physical processes across multiple scales, their utilization and perceived relevance are commonly narrowed to idealized systems of low complexity. This is due to the rigorous mathematical derivations necessary to generate such models, which become analytically intractable for systems of realistic complexities and must be carried out by-hand. As such, significant time (i.e., months to years, even for field experts) and specialized expertise in theoretical development (i.e., mathematical formulation and field knowledge) are required to obtain multiscale models, making them infeasible for practitioners to employ in application.
Symbolica accelerates multiscale model development by using symbolic computation to automatically carry out analytical manipulations exactly as an applied mathematician would do by-hand. By doing so, rigorous multiscale models can be generated in a feasible amount of time (i.e., seconds or minutes as opposed to months or years). This is a similar speed up to how early computers accelerated computations that were done by hand and has no limitations in analytical tractability. and no need for specialized expertise in theoretical development. While the capabilities of Symbolica have been demonstrated for applications related to thermal runaway in battery packs and reactive transport in porous media (see publications), its generality allows its application to a wide variety of multiscale, multi-physical systems. In this sense, Symbolica democratizes powerful model development strategies, as there is no need for specialized expertise, and has the potential to transform access to multiscale modeling.
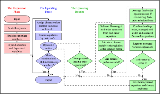
Figure:

Figure description: A flowchart of the procedure completed by Symbolica
Stage of Development:
Prototype
Applications
- Apply Symbolica as a model generation/selection tool.
- Produce a software for automating rigorous mathematical model development.
- Produce a software for engineering design.
Advantages
- Automatic computations for theoretical model development
- Speed up of multiscale model development by several fold
- No need for specialized expertise
Publications
- Pietrzyk, K., Korneev, S., Behandish, M., & Battiato, I. (2021). Upscaling and Automation: Pushing the Boundaries of Multiscale Modeling through Symbolic Computing: An Introduction to Symbolica. Transport in Porous Media, 140(1), 313-349.
- Pietrzyk, K. & Battiato, I. (2023). Automated Symbolic Upscaling: 1. Model Generation for Extended Applicability Regimes. Water Resour. Res., 59, e2022WR033600.
- Pietrzyk, K. & Battiato, I. (2023). Automated Symbolic Upscaling: 2. Model Generation for Extended Applicability Regimes. Water Resour. Res., 59, e2023WR034894.
- Pietrzyk, K., Bucci, G., Behandish, M., & Battiato, I. (2023). Automated Upscaling via Symbolic Computing for Thermal Runaway Analysis in Li-ion Battery Modules. J. Comput. Sci.-Neth., 74, 102134.
Related Links
Similar Technologies
-
A New, Integrated Method of Human or Animal Body Modeling with Applications for Animation and Tracking S06-193A New, Integrated Method of Human or Animal Body Modeling with Applications for Animation and Tracking
-
Mesh-based Performance Capture from Multi-view Video S08-122Mesh-based Performance Capture from Multi-view Video
-
Long-term, Reinforced Concrete Performance Modeling Software S19-042Long-term, Reinforced Concrete Performance Modeling Software